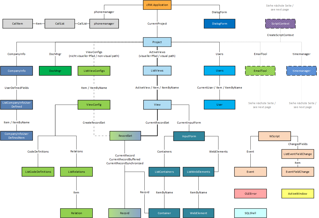
Objekthierarchie
Hinweise zur Objekthierarchie
Visueller vs. nicht visueller Pfad